In the political guidelines for the next European Commission 2024-25 released on 18 July 2024 (link), Mrs. Von der Leyen emphasized the importance of water. She stated that the upcoming European Climate Adaptation Plan must support a Water Resilience Strategy to ensure pollution sources are properly managed and scarcity is addressed. This strategy aims to enhance the competitive innovative edge of its water industry and adopt a circular economy approach. As part of this, Europe will lead efforts to mitigate and prevent acute water stress globally.
This strategy is not expected to lead to new legislation, even though the Water Framework Directive does not impose unambiguous requirements on water quantity. Instead, it will lead to full implementation of the strengthened body of EU rules on water and at the same time will contribute to several other Commission priorities (Vision for Agriculture and Food, the Clean Industrial Deal, the chemicals industry package, the Circular Economy Act, and the European Oceans Pact). This aligns closely with the 8th EAP, whose second thematic priority calls for continuous progress in enhancing and mainstreaming adaptive capacity.
To pave the way for a draft strategy, the European Commission launched a call for evidence from stakeholders on February 4, 2025 (link). The overall goal of the European water resilience strategy is to set a clear path towards water security and resilience, better integrating water considerations across different policies and funding sources. It also aims to scale up investments, leverage research and innovation, and close the skills gap, considering social impacts and territorial differences to ensure a just transition. Five action areas have been identified: (i) governance and implementation; (ii) infrastructure; (iii) finance and investments; (iv) security; and (v) industry, innovation, and education.
Meanwhile, the Environment Committee adopted its report on the water resilience strategy on April 8, 2025 (link). Main points include::
- Water Efficiency: Prioritizing water efficiency, reuse, and savings across all sectors, including agriculture, industry, and domestic use, with concrete water efficiency targets.
- Combating Water Pollution: Addressing pollution from various sources, including industrial chemicals like PFAS and pesticides from agriculture.
- Climate Adaptation: Enhancing the resilience of water systems to the increasing impacts of climate change, such as droughts and floods.
- Funding and Pricing: Dedicating EU funding for investments in water infrastructure in the next Multiannual Financial Framework (MFF) and discussing appropriate water pricing mechanisms.
- Digitalization and Innovation: Utilizing digital tools, such as AI-powered smart irrigation and real-time monitoring, to improve water management and efficiency.
- Cross-Border Cooperation: Enhancing cooperation on water management across national borders.
- Nature-Based Solutions (NbS) vs. Grey Infrastructure: Balancing NbS with grey infrastructure and technological fixes.
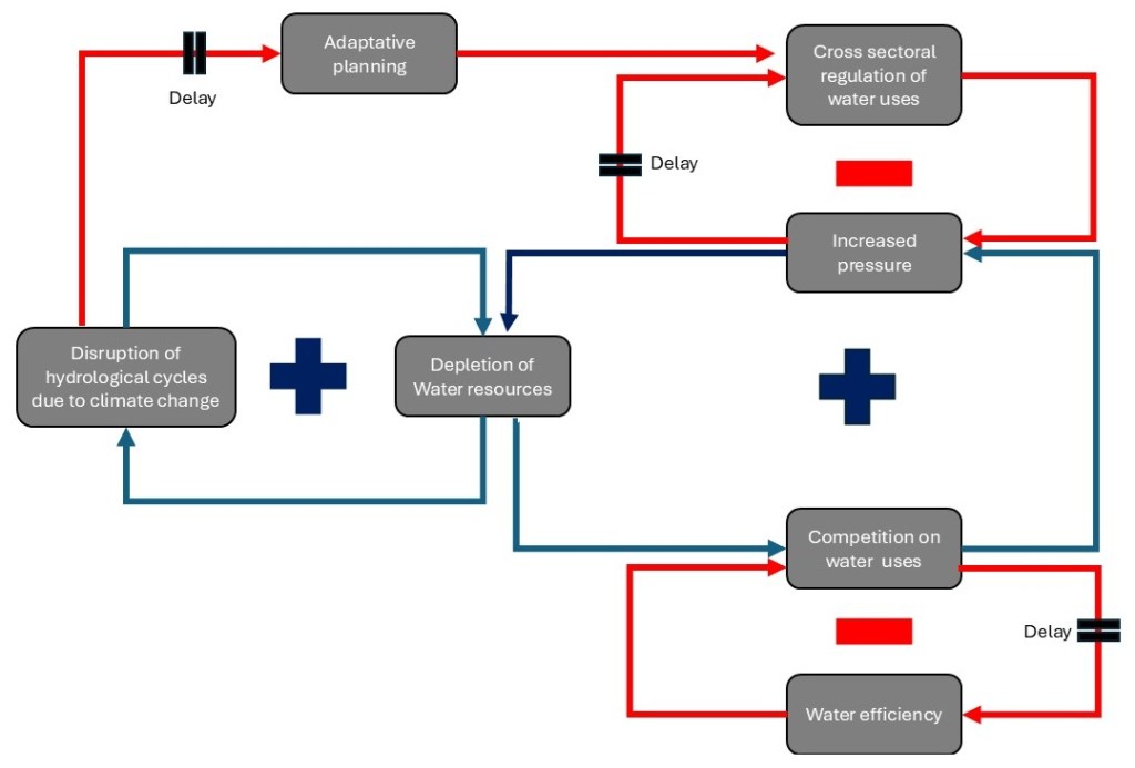
Considering the web of interactions between water uses and the complexity of resilience mechanisms, a consensus is emerging on the need to implement a system approach. The chart below presents a causal loop diagram illustrating these interactions (reinforcing loops in blue, balancing loop in red, time lag double bar) :

However, implementing a system approach for water management may raise fundamental issues and lead to a new paradigm. Here are some examples of issues for debate:
- What is the overarching goal driving water management? Can it be a compromise between conflicting objectives? How much is this affected by climate change?
- How to define and measure the resilience capacity of water systems?
- Is the system approach, based on adaptive adjustment guided by feedback loops, compatible with a regulatory approach? Is there room for collective learning?
- The polluter pays principle often implies a culprit to be punished. Can they always be identified? Does the price reflect the damage’s importance? Could we move to a more positive approach that rewards contributions to ecosystem maintenance?
- Can we design and build multifunctional infrastructure? Would it decrease budget needs and boost cross-sectoral cooperation?
The need of a process that will lead to a bold and transformative global action on water will be pivotal point on the agenda of the next UN Water conference that will be held in the UAE from 2-4 December 2026 (link)
